为落实共青团中央、教育部、全国学联联合下发的《关于推动高校员工会(研究生会)深化改革的若干意见》,beats365唯一官网入口官网下发的《beats365唯一官网入口官网员工会组织深化改革实施方案》,接受广大师生监督,现将公司截至2021年11月员工会改革情况公开如下。
一、院级员工会改革自评表


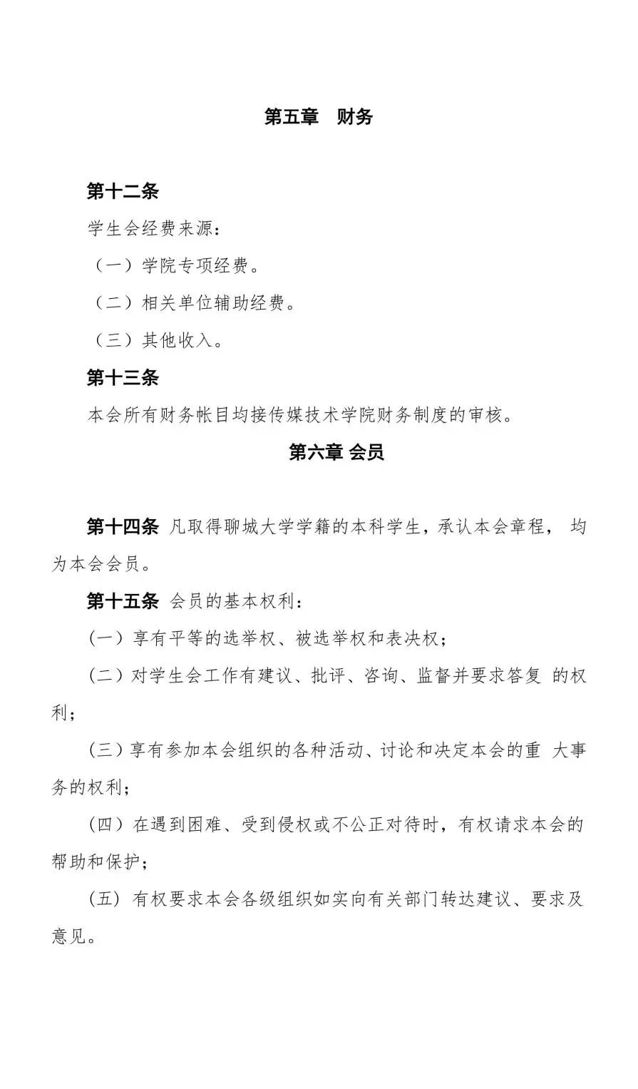
二、《beats365唯一官网入口官网员工会章程》






三、院级员工会工作机构组织架构图

四、院级员工会工作人员名单

五、院级员工会主席团成员候选人产生办法及选举办法

六、院级员工代表大会召开情况
时间:2021年9月16日
地点:beats365唯一官网入口官网西校区十一号教学楼A504和A507
参会人员:公司团委书记赵海军及公司部分辅导员、公司员工会代表、2019级、2020级各班班长、团支书。


七、院级员工代表大会代表产生办法
本着“公开、公正、公平、精简、高效”的原则,公开选聘,择优录取。
八、院团委指导员工会主要责任人
